您好!欢迎光临中盈国际企业管理有限责任公司

深入解读香港VASP虚拟资产交易牌照制度 点击在线咨询

内容目录:

一、VASP制度修订背景

二、VASP制度修订主要目的

三、VASP修订条例的过渡期安排

四、双重牌照监管安排

五、VASP牌照能开展哪些业务

六、申请VASP牌照的条件


一、VASP制度修订背景

近年来虚拟货币风险事件频发,仅去年至今就发生了多起暴雷事件,包括去年5月Luna暴雷、6月三箭资本暴雷、11月FTX暴雷、今年1月Genesis破产等,导致全球千万投资者的遭受重大损失。
因此,为了落实国际金融特别行动组(FATA)的最新标准,并打造规范透明且可靠的虚拟资产交易市场,2022年香港发布了《2022年打击洗钱及恐怖分子资金筹集(修订)条例》(以下简称“条例”),目标是在保护投资者的前提下,提升香港虚拟资产交易市场的长期竞争力和吸引力。

该修订条例主要包括以下几方面内容:

1. 引入虚拟资产服务提供者(VASP)发牌制度:虚拟资产服务提供者(VASP)将被列为监管对象,规范虚拟资产交易市场,防止其被用于洗钱、恐怖主义融资等非法活动。

2. 增强KYC要求:修订后的条例将增强了金融机构和VASP的客户身份验证(KYC)要求,并要求他们不断监测客户的交易活动。

3. 建立洗钱和恐怖主义融资风险评估框架:修订后的条例将建立一个洗钱和恐怖主义融资风险评估框架,以协助金融机构和VASP更好地了解他们所面临的风险,并采取适当的风险管理措施。

4. 增加违规行为的惩罚力度:修订后的条例将提高违规行为的罚款金额和监禁期限,并加大对违规机构的管理措施,从而更有效地打击洗钱和恐怖主义融资活动。

5. 其他修订:如拓宽执法机构的权力、增强情报交流和协作等内容。

该修订条例已于2023年4月1日生效,其中第1点虚拟资产服务提供者发牌制度将于2023年6月1日起实施

二、VASP制度修订主要目的

1. 完善法律体系,规范虚拟资产交易市场,促进行业正向发展
近年币圈频发的暴雷事件,也在倒逼各地监管部门尽快完善行业法规并加强监管。香港作为较早开展此块业务的地区,2018年就针对证券型虚拟货币交易服务提供商建立了一套监管框架,此次修订条件将进一步全面监管香港所有的中心化虚拟资产交易,规范虚拟资产交易市场,促进行业正向发展。
2. 打造香港虚拟资产交易中心,进一步提升香港金融中心地位
高峰期时加密货币的日交易额曾高达2910亿美元,其中仅币安网24小时交易金额1682亿美元。去年8月,币安交易所日交易额为760亿美元,整个港交所日总交易量在180多亿美金,一个币安的日交易量差不多为港交所的4倍。目前交易量虽有所下滑,但充分证明了虚拟资本交易市场的巨大潜力。
香港政府致力于打造一个具有活力的虚拟资产交易中心,以期进一步提升香港国际金融中心地位。

3. 吸引创新金融科技人才,提升金融科技创新能力

目前全球币圈除了吸引大量资金外,也聚集了大量的金融科技人才,香港要进一步打造金融中心和科技创新中心,必须加大金融科技人才的吸引力,因此需要进一步完善配套的政策法规。

三、VASP修订条例的过渡期安排

根据VASP修订条例,VASP牌照将于2023年6月1日开始申请,如2023年6月1日前已经在香港提供虚拟资产服务的平台将有12个月的过渡期(须满足香港营业并有实质业务发生的条件才可),过渡期内虚拟资产交易平台可以继续展业,具体时间表:

2023年4月1日:该修订条例生效,但VASP发牌制度暂未生效

2023年6月1日:虚拟资产服务提供者发牌制度开始实施

2023年6月1日 - 2024年2月29日:9个月的过渡期,原有虚拟资产交易平台应在9个月过渡期提交牌照申请

2023年6月1日 - 2024年5月31日:12个月的不违反期,此期间原有虚拟资产交易平台可以正常开展业务

2024年6月1日:过渡期结束,仅获发牌者方可经营虚拟资产服务业务

过渡期详细安排如下图:

微信截图_20230524170534.png

目前香港证监会官网公布的持牌虚拟资产交易平台有OSL Digital Securities Limited、Hash Blockchain Limited,两家平台均申请了1号牌、7号牌。如下图:

微信截图_20230524170555.png

四、双重牌照监管安排

根据香港证监会SFC的安排,待修订条例的虚拟资产服务提供者发牌制度2023年6月1日实施后,证监会将根据《证券及期货条例》下的现行制度对证券型代币交易平台作出监管;同时根据《打击洗钱及恐怖分子资金筹集(修订)条例》对非证券型代币交易平台作出监管。
1、证券型代币交易平台:《证券及期货条例》下的现行制度,需要1号、7号牌。目前两家持牌虚拟资产交易平台OSL Digital Securities Limited、Hash Blockchain Limited均申请了1号、7号牌。
具体包括与法定货币或黄金等资产挂钩的稳定币,最流行的就是USDT,另外还有USDC、BUSD、DAI、USDP等,需要1号牌、7号牌。

2、非证券型代币交易平台:《打击洗钱及恐怖分子资金筹集(修订)条例》下的虚拟资产服务提供者发牌制度,需要VASP牌、信托牌。

具体如:比特币、狗狗币等属于非证券类,需要VASP牌、信托牌。

建议同时申请双重牌照:

因虚拟资产的条款及特点可能会随时间演变,即某些虚拟资产分类可能会由非证券型代币变为证券型代币(反之亦然)。为避免违反发牌制度规定并确保业务的延续性,建议虚拟资产交易平台同时根据《证券及期货条例》下的现行制度及《打击洗钱及恐怖分子资金筹集(修订)条例》下的虚拟资产服务提供者制度一并申请牌照,获得双重发牌及核准。
香港证监针对双重牌照的申请程序做了一些简化(详细申请程序可以与我们交流),具体如下图:
图片

五、VASP牌照能开展哪些业务

根据上文中的香港证监会双重牌照安排,如仅根据《打击洗钱及恐怖分子资金筹集(修订)条例》下的虚拟资产服务提供者制度申请的VASP牌照,则只能开展中心化的非证券代币交易,不能开展证券代币交易。
如申请VASP牌照同时也根据《证券及期货条例》下的现行制度申请了1号牌、7号牌,则可以同时开展中心化的证券和非证券代币交易。
但均不得开展以下业务:做市商、自营交易、虚拟资产期货合约及相关衍生工具等。
注意:去中心化(DEX)的交易所不受监管。

六、申请VASP牌照的条件

申请VASP牌照对公司基本资质、公司人员等方面具有一定的要求:

公司资质要求:

1. 有在香港成立的公司,且有固定的办公地点;

2. 公司实缴资本需达500万港元以上,流动资金需达到300万港元以上;

3. 关联公司须具有香港信托牌照。

公司人员要求:

1. 两位有虚拟货币经验的负责人员,同时须满足以下条件:至少一名负责人员必须是VASP的执行董事、至少一名负责人常居于香港、至少有一名负责人员监督业务;

2. 至少一位RO持牌代表;

3. 需要有虚拟货币业务经验的审计师;

4. VASP的申请人、负责人员、持牌代表、董事及最终拥有人须符合香港证监会的适当人选准则,证监会针对适当人员主要考察以下几点:是否有犯罪、欺诈、舞弊记录,个人行业经验及资历,个人信誉及财务是否稳健等相关因素。
除满足公司基本资质、公司人员要求外,同时也需要有评估专家评估通过的虚拟资产交易业务展业评估报告、反洗钱与合格投资者管理等一系列合规制度及系统软件。
总之,随着修订条例中VASP牌照制度的明确和实施,香港虚拟数字货币市场将进一步规范和稳健地发展,未来香港证券类及非证券类数字货币的广阔发展前景,一定会吸引大量的优质投资机构和金融科技人才。目前在市场发展初期仍有一些先发优势,建议有兴趣的机构多关注行业情况并提早筹划,我们也会及时发布香港及全球各地区虚拟货币的最新监管动态和发展动向。


最后更新时间:2023-05-24

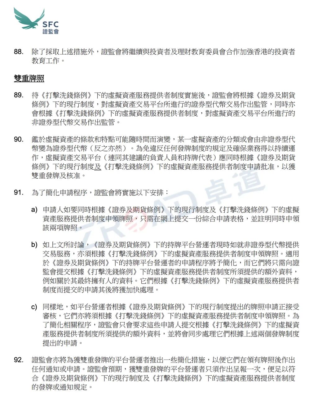
网站热点推荐